此页面上的内容需要较新版本的 Adobe Flash Player。
首页
协会简介
协会资讯
综合新闻
研究文章
视频相册
健身养生
会员风采
武林新闻
教学培训
武林史话
党建工作
太极文化
竞赛规程
赛事集锦
武术段位
竞技武术
您现在的位置:
首页
>
竞赛规程
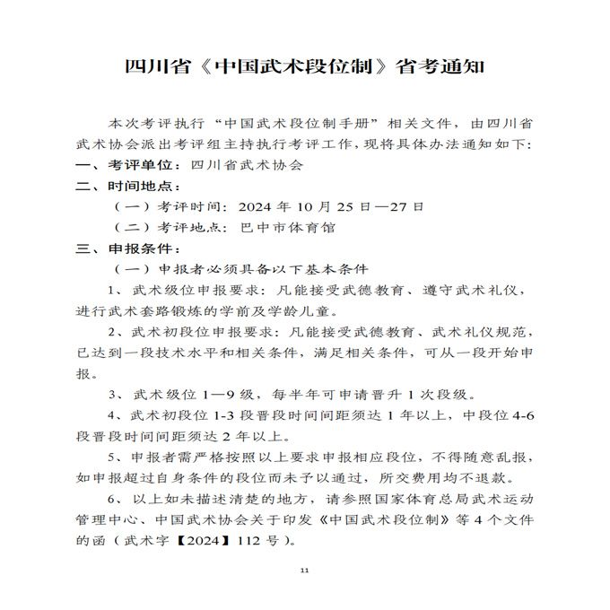
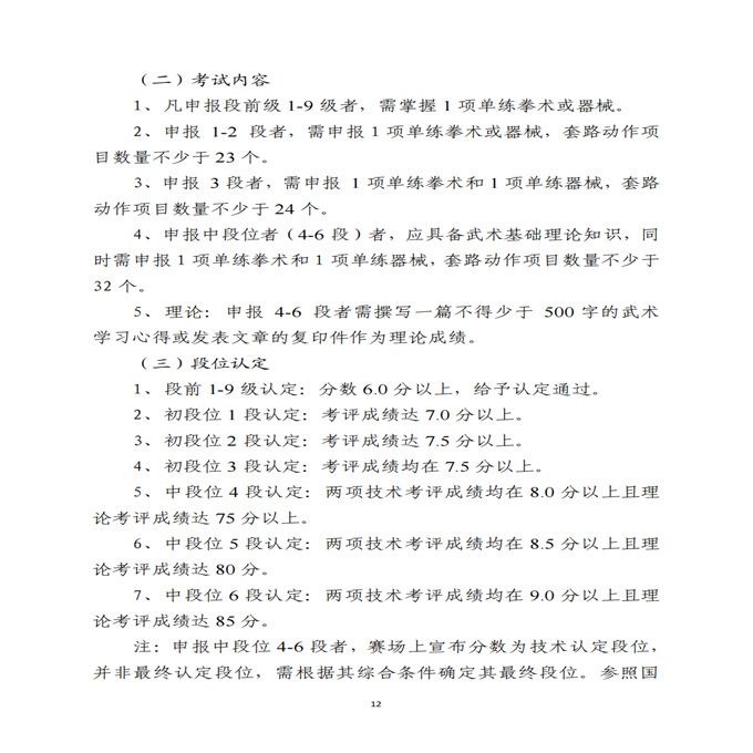
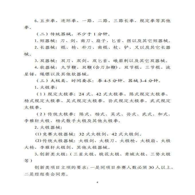
转发省武协关于举办2024年四川省传统武术锦标赛(传统武术名人明星争霸赛)暨《中国武术段位制》省考的通知
作者:办公室发布日期:2024-09-04
主办:巴中市太极拳协会 巴中市综合太极拳研究会
地址:四川省巴中市巴州区江北大道东段155号 电话:0827-5281858
蜀ICP备14018719号